SILability®
我們的 SIL 驗證軟體
SILability is a Safety Integrity Level (SIL) verification tool from xSeriCon. It performs calculations to assess whether the basic design of a Safety Instrumented Function (SIF) meets its integrity target in terms of random hardware failures.
SILability 的計算可產生以下結果:
SILability 易於設定和安裝,功能強大,有助於優化您的 SIL 驗證流程。(目前僅提供 Windows 版本)
“We’ve been using xSeriCon’s SILability software and have been extremely impressed with its functionality and ease of use. Compared to other SIL software we evaluated, SILability stands out for its intuitive interface and comprehensive features. Beyond the excellent software, the private SIL training session they provided was incredibly valuable. The team was knowledgeable, patient, and exceptionally skilled at explaining complex concepts and answering all of our questions. xSeriCon has been an outstanding partner in helping us build our SIL verification capabilities.”
Alexander Sutton & Adrian Sita - Chief Engineer
Los Angeles, California, United States
為何選擇 SILability?
由安全專家為安全專家設計
xSeriCon 擁有多年的 SIL 驗證經驗。我們以自己喜歡的方式建立 SILability,我們認為您也會喜歡。.
內建資料庫
SILability® 內含超過 3,000 組可追溯的元件故障率資料, 同時允許您自行建立專屬資料庫。
穩健可靠的計算引擎
SILability® 經過完整檢驗、嚴格測試及嚴謹的軟體開發流程, 確保結果準確可信。
豐富且易用的功能
內建自動儲存(autosave)、完整的復原/重做、 資料檢查、沙盒模式、即時提示及更多功能。
可重複使用的子 SIF 模組
可輕鬆建立元件群組並應用於多個 SIF, 避免重複輸入或誤複製導致資料錯誤。
線上授權簡單可靠
SILability 提供線上授權,無需硬體鑰匙卡。新使用者?新電腦?只需提前發電子郵件給我們,您就可以在幾秒鐘內開始使用。
想要瞭解更多?
- 聯絡我們.我們會指導您解決任何有關 SILability 的問題。.
- 下載 使用者指南 並查看完整的常見問題(FAQ)。
- 觀看我們的 YouTube 上的介紹影片.
- 申請 免費試用授權!
SIL 驗證(SIL Verification)
工業設施的自動安全功能
工業設施與設備通常使用**自動安全功能(Automatic Safety Functions)**來控制風險。 這些功能通常被稱為 安全儀表功能 (SIF) 或 儀錶化保護功能 (IPF).
其目的是監控特定參數,例如:
- 反應器的溫度
- 機械部件的位置
- 馬達轉速
- 感測器偵測到人員或物體的存在
當發生指定條件(例如溫度超過上限)時, 系統會自動執行動作以防止危害。
SILability® 的特色與優勢
SILability® 為執行大型 SIL 驗證專案而設計, 以最小化工作量、最大化效率為目標。 它擁有超過 3,000 筆元件故障率資料, 並具備眾多在同類產品中罕見的便利功能。
SILability® 能輕鬆處理冗餘架構與複雜子系統。 計算結果即時顯示,並可匯出至格式化的 Excel 報告, 方便直接納入最終報告中。

SIF 清單匯出
可匯出格式化的 SIF 清單至 Excel,直接插入報告中使用。

Excel 格式的詳細報告
自動生成完整報告, 可直接貼入 SIL 驗證報告中,無需額外編輯。

全面性註解功能
所有輸入參數與設定皆可附註說明, 註解會清楚顯示於報告中

彈性單位設定
同一專案可同時使用不同單位。 例如:故障率以 FIT 表示,測試間隔以月為單位。

強大的資料檢查功能
一鍵執行多項資料一致性與異常檢查, 有效降低輸入錯誤風險。

全面快速的支援
您可以從 xSeriCon 的客戶支援、全面的使用者指南以及我們的訓練服務中獲得所需的協助。在最重要的時候,我們提供快速、可靠的支援。.
SILability 提供許多功能,可協助您快速、精確地工作
- 可自建元件故障率資料庫。
- 缺少資料時會顯示提示及「顯示位置」按鈕,方便定位。
- 無限次復原/重做資料編輯。
- 匯出 SIF 架構圖。
- 您可以將複雜的 SIF 建立為子 SIF 的集合。計算結果會自動從子 SIF 轉移到主 SIF。.
- 可自由排序 SIF 清單順序。
- 可跨專案複製元件群組。
- 一鍵關閉空白子系統。
- 各元件群組可設定不同設計壽命(Mission Time)。
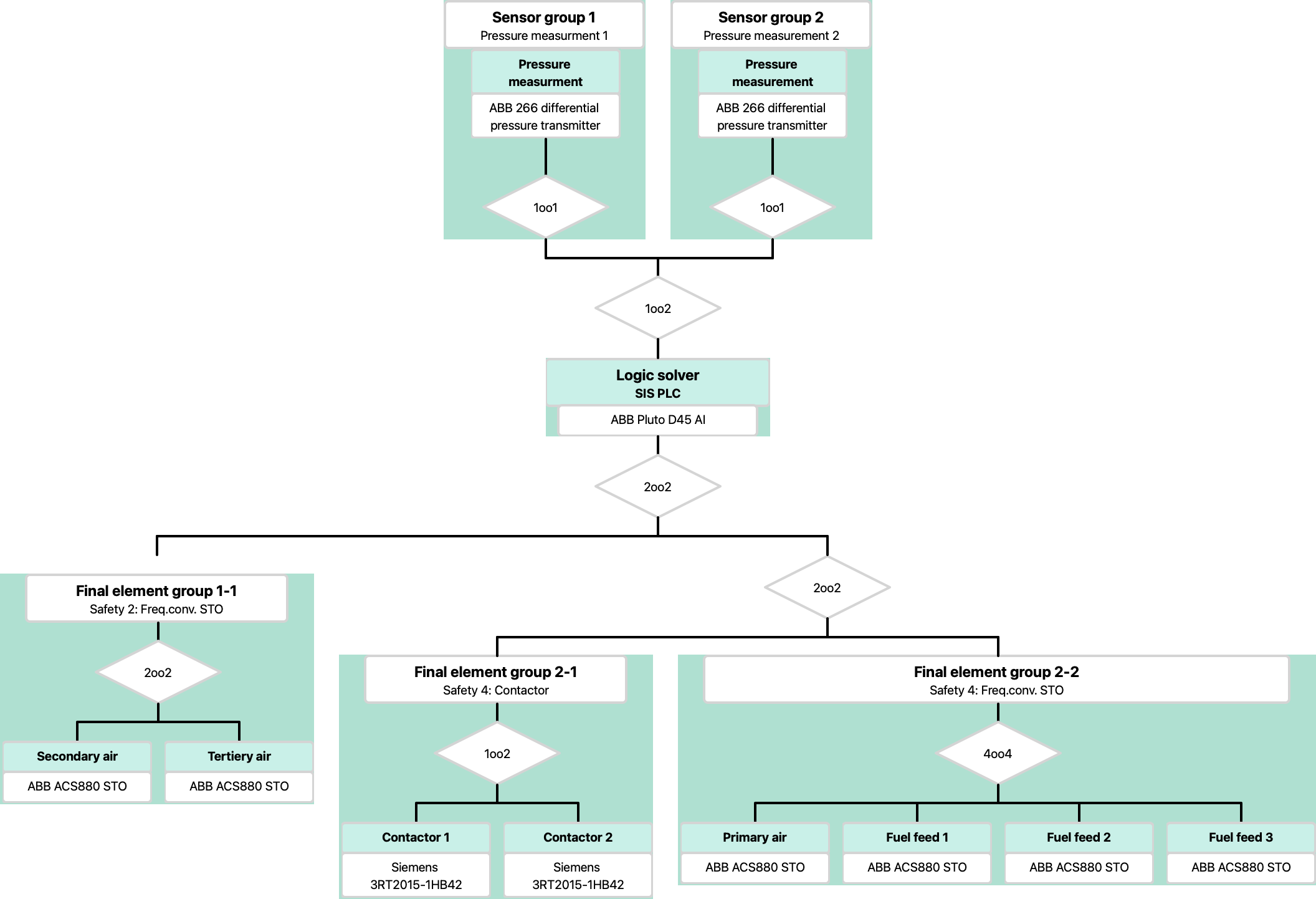
- 支援 1oo2 架構(單元件冗餘)。
- 支援 4 種結構限制模型(IEC 61508 與 IEC 61511)。
- 支援低需求、高需求及連續操作模式。
- 沙盒模式支援「假設分析」並可完全回復。
- 確保報告內容與專案資料一致。
- SILability 將專案儲存為 XML 檔案,而非專屬格式,因此您可以輕鬆地與其他軟體交換資料。.
- 工作時自動儲存專案。即使電腦當機或凍結,資料也不會遺失(如果啟用了自動儲存功能)。.
- 簡單、可靠的線上授權。無需硬體密鑰。
製作 SIL 驗證(SIL Verification) 更聰明、更簡單






報告和匯出範例(可下載檔案)
SILability - 常見問題
SILability 是 xSeriCon 專為 SIL(安全完整性等級)驗證計算開發的功能強大的桌面軟體套件。. 它旨在幫助工程師在安全儀表功能 (SIF) 的基本設計階段中,正確、準確且有效率地執行 SIL 驗證。. .軟體會自動計算您的 SIF 設計是否符合必要的隨機硬體故障效能目標和架構限制。.
SILability 隨附廣泛的內建資料庫,包含超過 3,000 組硬體元件故障率,這些資料均來自可靠的公開記錄。. .此外,您可以靈活地在 xSeriCon 資料庫旁建立、儲存和管理自己的自訂使用者資料庫。.
- 沒有隱藏的假設: 本軟體刻意不提供預設數值,以確保不會有任何假設值默默地損壞您的計算。.
- 自動轉換: 使用者可以任何適當的單位輸入數值(例如,以天、週或年輸入測試間隔),這表示您的工程師不必冒著手動轉換錯誤的風險.
- 健全的資料檢查: SILability 具有強大的資料檢查工具,可在您完成報告之前,對整個專案執行一系列的一致性和合理性檢查,以捕捉異常。.
SILability 可讓您輕鬆匯出結果。它可以自動產生格式精美的 Microsoft Excel (.xlsx) 報告,其中包含您的所有輸入資料、計算結果,以及您的團隊所加入的任何可追溯性註解。. .列寬甚至已針對典型的 A4 縱向版面預先設定,因此您可以輕鬆地將它貼到您的最終報告(Microsoft Word 文件)中。. .您也可以匯出摘要清單,並將可視化 SIF 架構圖產生為 png 圖片。.
絕對是SILability 具有獨特的 “「沙盒」” 功能. .這可讓您的工程師對 SIF 資料進行實驗性的臨時變更,以立即瞭解其對整體 SIL 驗證結果的影響。. .實驗完成後,您可以捨棄變更,將專案還原為原始狀態,或選擇保留這些變更。.
SILability 完全支援主要的國際功能安全標準. .您的工程師可以針對架構限制模型,無縫評估安全儀表功能 (SIF),包括 IEC 61508 (1H 和 2H 兩條路線)和 IEC 61511 (2003 年版和 2016 年版)。. .本軟體可配合您的特定作業模式,針對低需求模式計算風險降低係數 (RRF),針對高需求或連續模式計算每小時故障概率 (PFH),以符合 IEC 62061 等標準。.
當然可以。SILability 專為處理真實世界的工程複雜性而建立。從簡單的 1oo1 設定到 2oo3 或 4oo4 等複雜的投票安排,您都可以輕鬆建立模型。. .更棒的是,它具有高效率的 “Sub-SIF ”能力. .這可讓您的團隊建立複雜的子組件,例如專門的機器監控系統,並將其作為完整模組插入多個不同的 SIF 中,節省重複資料輸入的時間。.
可追蹤性是 SIL 驗證的關鍵,而 SILability 在這方面表現卓越. .它包括功能強大的 評論系統 使用者可在幾乎任何資料點附加說明筆記,以記錄假設、識別資料來源或解釋差異之處. .此外,本軟體可自動追蹤 “「編輯號碼」” 每次計算變更都會遞增. .這可確保稽核人員能夠有信心地驗證最終列印的報告與您的數位專案檔案版本完全吻合。.
完全不會。我們相信您的資料屬於您的組織。SILability 生成的所有專案資料檔案和自訂用戶資料庫均以可擴展標記語言 (XML). .這是一種人類可讀、高度可攜的格式,如果您需要將資料匯入其他應用程式,IT 團隊可以直接建立轉換工具。. .此外,您可以輕鬆地將所有原始輸入資料和計算結果完整匯出成標準 Microsoft Excel (.xlsx) 檔案,即使您的授權已過期。.
是的!我們的專業開發人員隨時準備為您的團隊提供支援。我們提供全面的培訓,不僅包括如何使用 SILability 軟體,還包括 SIL 驗證和功能安全工程的基本理論和實踐。. .訓練方式靈活,有線上(遠端學習)和傳統教室兩種形式,完全符合您團隊的需求。.